鉴于这一轮锂电周期跟之前那一轮光伏周期在本质驱动力方面以及截至当前的剧情演绎状况上高度相像,本篇报告针对光伏大周期进行系统性复盘从而作为本轮锂电的参考,主要结论存在三点:其一,市场当中很多人说涨价会对需求产生影响,然而实际上从来都未曾产生影响,最终所演绎出来的结果呈现量价一齐上升,中上游朝着下游电站索要利润,全产业链出现通胀;其二,产能刚性环节的价格作为需求的风向标,最终价格出现回落是因为产能投放而非需求萎缩。3、从股价方面来看:在底部估值出现抬升以后,市场有可能会由于对需求产生怀疑,进而致使板块出现阶段性的纠结状况,不过最终会因为产业链的量价一同上升,股价也随之同步变动,其中价格弹性比较大的环节表现最为突出。
复盘2020年光伏周期,多说涨价会影响需求,可实际上从来没影响过,更多情形是量价一同往上升,瓶颈环节差不多拿走了行业的大部分利润。
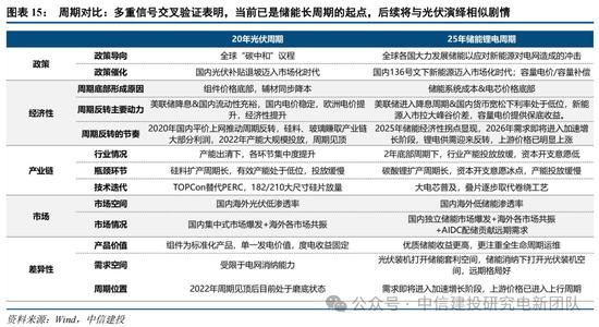
截至目前来看,本轮由储能驱动的锂电周期,和那上一轮光伏周期相似程度极高,甚至有着情节几乎一致地复刻,“平价上网”之后,下游电站出现超额利润,这超额利润促使需求的增长并非线性,电站环节从“补贴驱动的工程项目”转变为“经济性驱动的电力资产”,在此情形下,大量的国央企及社会资本,紧接着便涌入进来,与此同时国内利率下行周期启动,量价一同上升,进而对紧缺环节造成挤兑。
光伏硅料以及玻璃,其产能具有刚性,在产业链里几乎拿走了大部分利润,本文是以2021 - 2022年的硅料作为例子的,在价格方面是没有上限可言的。在这个过程当中,市场上很多人都说涨价会影响需求,然而实际上从来都没有产生影响,连续两年都是量价同时上升情况,最后价格下降,也是因为产能释放了,而并非需求出现萎缩的缘故。
储能新周期:经济性拐点已至,复刻光伏剧本,全行业通胀启动
在过去的三年时间里,锂电池的价格显现出了下跌的态势,其跌幅达到了70% - 80% ,碳酸锂处于周期底部的时候呀,近乎走进了全行业亏损的境地,全产业链各个环节当中那些头部公司,它们利润的总和仅仅才不过0.18元每瓦时,这样的种种情况,其本身完全就是极其不合理的,并且是违背基本常识的,只不过呢,在那段漫长的下行周期里面,人们逐渐习惯了这所有的一切。
事物发展到极点,必定会向相反的方向转化,电力实现现货市场化以后,储能电站抵达了存在经济性的拐点,摇身一变成为有着可靠稳定收益的电力资产,甚至在部分地区储能电站能够获取显著的超额收益,在经济性因素的驱动作用之下,储能促使锂电新周期开始启动,锂电产业链处于周期底部已经维持了许多年,行业内部供给的增加量早已十分稀少,六氟磷酸锂鉴于零库存的特性以及刚性产能,已经早于碳酸锂涨了价格。2026年至2028年期间,储能需求迎来爆发状况,这会促使锂电供需带来彻底逆转成效,之后产业链价格将会步入通胀周期,而且绝大部分盈利都将会自电站环节转而流入到中上游制造业以及矿业领域,其中碳酸锂那产能释放具备刚性的环节可能会成为有得以复刻光伏硅料有关行情的潜在情况,另外其其他环节亦会同样受到由于产业链所存在温和通胀以及价格顺导所带来的益处结果,利润有希望逐步实现修复行为。
预估碳酸锂价格十五万会是此轮周期的底部所在位置,上限预测难度颇大,价格上涨或许会对部分国内地区的储能需求产生影响,然而这部分需求是价格承受能力最为低下者,将会被具备更高承受能力的电动车以及海外储能接收。
预计碳酸锂价格每上升五万元每吨,国内储能电站全投资内部收益率大概会降低零点五个百分点。把百分之五当作终端可以接受的最低回报率,在碳酸锂价格分别处于十五、二十、二十五、三十、三十五万元每吨的情形下,二零二六年碳酸锂需求增长的数量分别相应于五十二、四十七、三十七、二十八、二十七万吨(不考虑中间环节的库存)。留意到,2026年时,在碳酸锂供给增量这个方面,市场一致展现出的那种预期,是落在30至50万吨这个范围之内的,预估碳酸锂价格,极有可能在15至30万元每吨之间达成一种均衡状态,至于具体究竟能达到怎样的高度,这就得去看碳酸锂供给增量确切的数值到底是多少,还要看中间环节所产生的累库效应,并且还要看需求是不是会进一步超出预期了。
一、光伏复盘:全产业链通胀,产能刚性环节拿走利润大头
经由对光伏上一轮周期予以复盘,我们解答了有关产业链利润分配过程演绎的五个核心关键问题:
1、利润的流向情况是,产业链的利润来源于下游终端电站所具有的超额收益朝着中上游进行让渡,终端的让利促使全行业盈利实现扩张,并且利润加速朝着供需最为紧缺的那些处于瓶颈状态的环节进行集聚。
二、瓶颈环节,扩产周期存在错配情况,产能有阶段性刚性,这确立了硅料的核心瓶颈地位,也确立了光伏玻璃的核心瓶颈地位。
3、价格高度,它是产业链价格的上涨上限,在周期底部之时,是很难去进行预测的,其模糊的边界,或许就是终端能够接受的最高价格。
4、股价是这样演绎的:量的增长与利的提升推动板块一同产生共振,然而基于供需朝向相反方向转变的预想提前行动,致使股价明显比现实价格更早达到顶部,这或许是因为代表固定资产投资的先行指标被市场预先发觉了。

在之前的那一轮光伏周期当中,内部收益率大幅地提高,从而带动了行业需求呈现出非线性的增长态势。
在2019年到2021年这个时间段,融资环境呈现出宽松态势,设备成本朝着下行方向发展,二者共同形成一股合力,促使终端IRR出现大幅的跃升。在这个特定阶段当中,终端电站这一环节,获取了极为丰厚的超额收益,利润增长至历史的最高点位,然而中上游产业链的利润却处在被压缩的较低位置。终端电站所具备的高额收益率,驱动需求开启了并非线性的加速增长态势。

俄乌冲突在2022年时引发了能源危机,欧洲电价跃升,这进而彻底引爆了海外需求。2021年底的时候,因为有新产能投放,所以导致淡季价格出现了微跌,然而随后欧洲电价跃升,彻底引爆了海外需求,上下游博弈情绪迅速被供不应求的现实给取代了,产能瓶颈再度成为核心矛盾。旺盛的需求支撑着硅料价格一路攀升,并且创下了历史性高点。电价上涨,为终端进一步打开了利润空间,最终反馈在了硅料价格上涨上。

在需求端呈现出加速增长的状况之下,超量盈利持续不断地从电站端转而朝着产能刚性环节进行转移。
光伏产业链利润中枢增厚,来源于电站端超额盈利的转移
产业链利润展现出从下游电站有着高额盈利朝着中游处于瓶颈阶段的环节进行流动的明确路径,2020年组件价格触碰到底部并且融资成本有所下降,电价方面与所在省份的燃煤标杆电价开展对标,终端成功锁定较为丰厚的利润,这与2025年锂电极为相似。
技术迭代,与海外高电价红利,共同促使全行业利润池总量扩张,2020年到2022年期间,因组件提效不断降低BOS成本,加上欧洲电价上升显著增加海外终端收益,终端利润跃升,不仅消解了上游涨价,还带动了全行业整体利润规模的真正增长。

利润弹性最大的硅料环节源于产能刚性
终端采取让利举措,从而推动全行业盈利中枢显著向上移动,进而实现景气共振。在分配方面,利润向着瓶颈环节倾斜,硅料依靠涨价获取的利益最为丰厚,盈利占比大幅度提升;硅片环节因直接承受原材料成本压力,致使利润空间遭到挤压,占比出现明显的收缩。

硅料环节呈现出资金密集型的特性,因环节自身特点致使的供需错配,乃是本轮硅料紧缺的关键成因。2020年,受到上半年价格处于低迷状态的影响,企业资本开支意愿表现得较为薄弱,再加上落后产能得到出清,实际产能出现了收缩情况。面对下半年开启的光伏上行周期,具有长扩产周期特点的硅料环节不能够及时跟上迅速扩张的下游需求,最终造成了严重的供需错配。
往光伏处于上行周期的那个阶段看,硅料价格可是相当明显的景气度方面的信号呢。市场当中,虽然存在着较多这样的预期,就是硅料价格上涨会对需求产生某种影响,然而呢,最终导致景气周期走向终止的原因,并非是涨价使得终端需求出现萎缩,而是硅料集中投产这种情况造成了供需发生扭转。

硅料涨价下,下游其他制造环节均受益
硅料拥有最大的盈利弹性,其余各个环节的单位盈利都朝着向上的方向发展。硅片环节加快薄片化以及朝着182、210大尺寸化迈进,以此方式来降低硅的消耗量,电池组件端借助提效、向下降低非硅成本以及银耗这种手段来去抵消因硅料价格上涨所萌生的影响。与此同时,组件功率有所提升能够向下降低电站BOS成本,而这部分被节省下来的系统成本转让给了组件价格,进而致使产业链在涨价周期当中依旧能够维持终端需求。

产业链盈利表现出景气的共同振荡,在需求足够旺盛的支撑情形下,上游原材料价格上涨被终端充分消化,并且受益于量增这一趋势,下游利润没有受到显著挤压,终端进行让利操作后,全行业盈利普遍实现增厚,其中作为瓶颈环节的硅料盈利弹性是最大的,其他环节受益于量价提高,盈利同步得到增厚。

1.3,价格边界,是依照需求方里边,价格最低承受者所能接纳的最高价,作出定价。
处于需求旺盛的那个阶段,产业链利润的上限是由终端能够接纳的最低内部收益率所决定,2020年光伏实现平价从而为终端积攒利润,再加上美联储以及国内各自进行降息行动,导致电站的融资成本有所下降,2021年组件价格升往高位,终端获得的收益到达底部,2022年需求出现猛烈爆发,排产在出口的强力拉动状况下很快就实现翻倍,国内组件价格上涨幅度较为有限。
产业链条价格于上行周期里的上涨上限之处,实际上是被那最易受价格影响的边际需求给确定出来的方向。哪怕海外的需求对于高价格有着较高的接纳程度,然而国内聚集起来的电站具备规模化最大的特点,一旦上涨之后的价格冲破了收益的最低程度。那些集中在国内层面的需求就便离场寻求别处。所以,产业链条价格上涨所展现出来的界限,即最终末端地方能够转让出来的利润所最终达到的最大限度之地,是全然借助末端部位产品收率底线所呈现局面来裁定定局的。

最终将价格体系打破的并非需求萎缩,而是供给渐近转向过剩。在2020年至2022年上半年期间,硅料环节身为绝对瓶颈,长期保持高开工率,基于硅料产能来确定组件排产,并主导了行业节奏。可是,随着2022年下半年新增产能的集中性释放,供需紧平衡被打破了,硅料高价失去了支撑力量。伴着产能瓶颈被彻底解除,硅料价格进入了下行通道。

某一程度下的股价进行演绎,呈现出成交量与价格同时上升,整个行业出现普遍通胀现象,产业链方向趋于一致,其中处于紧缺状态的环节股价为最佳状态。
处于上行周期时,硅料价格不间断地上涨,实际上是行业景气度不断攀升的信号,市场很多说法表示涨价会对需求产生影响,然而这种情形从没有出现过,全行业各个环节的股价,都随着硅料价格的上升而一起升高,共同分享了行业向上发展带来的好处,除了电池环节因为新技术更新换代有着独立的逻辑之外,板块股价大体在2022年中年份就已经提早到达顶峰,领先于2022年11月硅料价格的急剧下跌。

由于市场察觉到扩产超出预期的信号,致使股价达到顶峰。虽然在2022年欧洲的需求出现放量增长,但从22年第三季度开始,硅料产能渐渐大规模生效以及随后产能给出投放预估,使得市场灵敏地辨认到紧平衡就要结束。资本市场预先确定了供需翻转期望。

两点上,储能锂电方面,对光伏周期反转曲线加以复刻,后续会依照高度相似的剧情来进行演绎。
周期不会轻而易举地开启,同样不会轻易地终结。当下这一轮储能以及锂电周期,跟光伏周期极为相像,都历经了政策底部与市场化经济特性的共鸣,还有供需方面的错配。

2.1 需求端:经济性将驱动储能需求迎来非线性增长
成本下降到处于低位的状态,储能已经跨越了经济性的拐点。因为上游原材料价格出现回落而受益,在过去的两年当中,储能电芯以及PCS等核心部件的成本显著地下降,从而带动系统中标价格下降到历史较低的位置。就在这样的一个节点上,和上一轮光伏周期平价极为相似,同样是组件价格下降达到处于低位的水平,进而激发了下游的投资热情。

促使新能源进入市场,这一行为使得价差被拉大,进而保障了双重收益,确保了经济性。新能源全面进入市场,推动峰谷价差向着走阔的方向发展。在欧美那些高渗透率地区,已经呈现出典型的鸭子曲线特征,随着国内现货市场开始运行,在高渗透率省份,分时电价的走势也出现了类似的形态。峰谷价差已然扩大,为储能制造出市场化套利空间,再加上容量电价政策给予的支持,如此强化了项目收益的确定性以及经济性。

容量电价对收益起到托底作用。各省市都纷纷出台了容量电价或者容量补偿相关政策,在近期,湖北省出台了针对二零二六年的首个容量电价政策,这彰显出地方政府对于促进储能事业发展的坚定决心。参考一系列密集调研所得到的成果,各地在政策方面有着明确的预期,并且激励力度十分旺盛。再加上有市场化进程的推进以及成本下降趋势的驱动,各地在招标以及投资方面的热情高涨,预计今年储能市场很有可能会迎来全方位的爆发。

二点二,供给那一端,资本开支的意愿处于冰点状态,可以说,产能扩张跟需求爆发之间形成了错配。
近几年的时间里,锂电产业链经历了下行的周期,在行业里,增量产能缓慢下降的情况之下,关于供应与需求,已经抵达了拐点。
资本开支的速度,就资本开支的情况而言,除去电池之外,在25年Q3的时候,已然是锂电储能产业链的资本投入遭遇低谷的状况了。

过去几年,产业链景气度有了大幅下滑的情况,这使得企业扩产的意愿明显回落了。就目前而言,锂电行业整体的覆盖率处于历史底部区间,材料端的资金压力是显著存在的。供给端出现收缩,会加速供需紧平衡的形成,并且因为产能建设周期具有滞后性,所以会拉长本轮高景气的窗口期。

鉴于这一轮周期当中,供需基数更为庞大,并且,与光伏相比较而言,锂电以及储能的产业链结构要更为复杂,环节数量更多,再加上,行业的资本开支意愿以及能力都比上一轮要孱弱,所以,我们作出判断,这一轮周期有可能更是温和型的通胀,在产能扩张较为缓慢的情形之下,需求旺盛的格局将有希望持续更长久的时间,与此同时,产业链的利润中枢向上运行将会更加均匀且平滑。

三、新周期开启:下游利润将向中上游流动,瓶颈环节弹性最大
在25年上半年的时候,已经率先出现了需求回暖的情况,到了后续下半年,高景气度成为了市场一致的预期,上半年时段市场目光特别集中于关税战与136号文抢装的方面,然而基本面从二季度开始就已经有了实质性的回暖,产业链开工率是率先进行修复的,步入三季度,伴随产业链价格的回升以及排产数据的兑现,量价共振促使高景气度正式变成了市场一致性的预期。
在25年的四季度,其进入了传统淡季,此时市场存在分歧,进而使得板块出现回调。然而,“淡季不淡”这一情况仍旧在重复上演,可是供需最为紧张的那种状况之下,6F以及碳酸锂等这些环节的价格却是逆势呈现出走强态势。在淡季之中,存在着那般由需求所进行驱动的独立行情,并且这种行情与上轮周期的表现为相一致的情况,照此局面来看,新周期已然是确立起来了。

终端需求呈现旺盛态势,存在超标的盈利的充沛空间,利润由此开始朝着中上游发生回流。
进行招标数据验证的终端呈现出高景气的态势,在2025年的时候,储能市场的热度持续不断地走高,该整年国内储能招标的数量高达412GWh,与之前相比增长了75%,这充分彰显出其旺盛的需求。

产业链给出反馈,和终端呈现出的高景气形成共振。当下,产业链的开工率呈现回升状态,价格筑底之后开始反弹,直至储能大单频繁出现,以及终端有着丰厚的盈利空间,多个信号相互交叉,从而印证了需求具备确定性以及旺盛的态势。就算是在保守预期的情况下,我们预估在2025年、2026年,全球锂电池需求将会分别达到2154GWh与2855GWh,同比增速保持在37.7%与32.5%这样的高位。

终端有着高收益,在此情况下让利空间是充足的。经过了前期的测算,并且考虑到当下储能系统的成本处于历史低位情况,国内招标旺盛那些核心省份(像是河北、甘肃、内蒙这类),其项目对于收益率有着优异表现展示。装机大省资本金IRR普遍处在8%以上,因其吸引力很强,进而引发需求启动。

当下,已经开始启动涨价的材料涵盖了碳酸锂、6F、VC,它们的涨幅分别是131%、178%、220%,上述这些材料的涨价情况加起来对电池成本所产生的影响是6.06分/Wh,这里需要说明的是储能、电池、碳酸锂已经基本上达成了价格联动,同时这样的情况对应着对0.9%的全投资IRR以及1.8%资本金IRR产生影响。
若做出所有材料均恢复到合理价格的假设,此价格存在涨价幅度在10%至30%之间的不同情况,那么电池成本将会继续提升,提升幅度为1.01分每瓦时,这种提升合计造成成本影响为7.27分每瓦时,与之对应的是电池售价会上涨20.8%,此上涨又对应着影响1%的全投资内部收益率、2%的资本金内部 收益率。
现在,储能项目的IRR,普遍处于8%至20%的范围之内,我们觉得,全投资IRR下降1%,并不会对需求产生影响。随着全产业链的供需情况得到改善之后,在利润从中游制造终端开发商环节逐渐发生转移的情况下,将会成功地进行涨价以及价格传递,最终达成全产业链景象的共同繁荣。

需求尤为旺盛同时收益值颇高,价格传导不存在问题。现当下产业链的利润主要集中于终端方面,数值能够达到120分/Wh,其所具备的空间较为充裕。往下而言产业链利润受让占据了一pct全投资IRR(3pct资本金IRR),这样就能额外让电池产业链的利润增加1毛钱之多,这表明锂电材料产业链利润能够实现5至10倍那样的修复。

3.2,碳酸锂,是具有极强烈资源属性的瓶颈环节,有希望获取产业链里大部分的利润。
资源所具属性对瓶颈起着决定性作用,碳酸锂有着具备高资本壁垒以及漫长扩产周期这类的资源属性,它的供给响应相较于需求爆发而言是滞后的,这就注定了在周期反转之际,它在产业链当中会成为最为紧缺的那种瓶颈环节。

需求还尚处于被 underestimate 的状况,供给会朝着紧张的态势迈进。展望二零二六年,即便在非洲以及新疆等地有着增量的预期,然而因为市场没有充分地把新电池以及正极产能投产所带来的需求增量给纳入进去,需求端存在着显著的低估。并且随着二零二七年碳酸锂供给速度下降,将会出现硬缺口。

3.3碳酸锂,其价格会由客户能够接纳的上限予以决定,仅仅能够划定模糊的边界,向上无法言明顶部何方。
我们分别进行测算,在不同的碳酸锂价格假设情形之下,同时还假设,其他的锂电材料以及锂电池环节盈利增加二至三分每瓦时,各省所对应的储能全投资内部收益率分别处于什么样的水平。
能够看到,在碳酸锂价格上涨到 15 万元每 -(此处应为多余内容,按要求去除)吨附近也就是当前位置时,能源储存装机大省里大部分全部投资内部收益率处在 5%以上,尚且不会对能源储存装机需求造成本质方面的影响。而在碳酸锂价格为 20 万元每吨时,安徽、江苏等地全部投资内部收益率降低到 5%以下。在碳酸锂价格达到 25 万元每吨时,新疆能源储存内部收益率降低到 5%以下。当碳酸锂价格是 30 万每吨时,山东、河北等地内部收益率也会下降到 5%以下。


首先,让我们从供需增量对比的角度出发,进行一番考量。现在,我们假设国内储量项目全投资中的IRR底线设定在了5%。如此这般,随着碳酸锂价格出现上涨的态势,上述那些省份的项目IRR就会逐步地回落下来。依据这样的情况,进而能够测算得出,当碳酸锂价格分别处于10万元/吨、15万元/吨、20万元/吨、25万元/吨、30万元/吨以及35万元/吨的时候,与之相对应的储能电芯需求增量分别是462GWh、412GWh、360GWh、234GWh、130GWh以及109GWh。设想一下,如果说动力方面加上消费方面的锂电,假使2026年的时候它有需求1854GWh,而且,这个需求表现有增量292GWh,那么,与之相对应的,针对全球碳酸锂方面表现出来的这个需求增量,分别会是56万吨、53万吨、49万吨、40万吨、33万吨、32万吨!

同步去考虑供给方面的增量,对于此,我们分别展开测算,在存在不同碳酸锂供给增量假设的情形之下,到底是怎样的价格,其所对应的需求增量能够与供给增量相匹配,而这也就意味着行业达成了供需平衡的状态。依据下表,碳酸锂供需达到均衡状态时的价格,是由供给以及需求增量之间的相对平衡态势来决定的,在供给增量处在35万吨的这种情况下,供需达到均衡时的价格,其预计范围在25至30万元每吨之间;当供给增量处于40至45万吨这个区间的时候,供需均衡价格的中枢,按照预计大概在20至25万元每吨之间;而当供给增量达到了50万吨之时,预计碳酸锂均衡价格的中枢会在15至20万元每吨,当然这仅仅只是比较模糊的边界罢了,毕竟需求超出预期的存在概率极大,同时供给存在可能低于预期的这种状况存在,此外对于中间环节累库的相关情况也很难去进行测算,所以价格上限是比较难以去界定的。

从供需总量相互对比的角度来看,将需求提升之后,考虑库存周期保持不变所带来的补库需求。在碳酸锂价格为10万元/吨时,对应需求量为230万吨;在碳酸锂价格为15万元/吨时,对应需求量为225万吨;在碳酸锂价格为20万元/吨时,对应需求量为219万吨;在碳酸锂价格为25万元/吨时,对应需求量为208万吨;在碳酸锂价格为30万元/吨时,对应需求量为199万吨;在碳酸锂价格为35万元/吨时,对应需求量为198万吨。在假设2026年碳酸锂供给处于200 - 220万吨的情况下,预计价格平衡点会处在15 - 30万元/吨之间,而具体的高度则要依据碳酸锂供给增量究竟是多少,又或者是需求是否会进一步超出预期来确定。

3.4,六氟,供给增速有所放缓,从而锁定了全年的紧缺格局,高弹性的瓶颈环节在新周期中领跑。
长扩产周期,再加上零库存属性,成就了高弹瓶颈环节。6F产线建设周期长,并且保质期短,行业内没有库存缓冲,供需缺口很容易转化为价格暴涨。另外,6F虽然在电解液中的含量占比低,但是价值量高,每吨价格上涨10万元,大概会影响电芯价格1分/Wh,终端对涨价的容忍度高,再叠加上陡峭成本曲线,使其成为价格弹性最大的环节。
竞争格局展现出高集中度态势,并且扩产增速出现放缓迹象,此为具体一种呈现状况。行业过去经历了底部周期,在这个过程之后,行业扩产增速由原先处于高点已然回落下来。针对上一轮周期来讲,实际出现的扩产情况是二三线厂商深受技术、成本方面的阻碍与约束,致使规划产能难以实现落地,最终结果便是供需走向恶化,这种恶化是以龙头过度扩张作为结束标志的。
对于本轮周期而言,六氟行业当中的龙头企业,都纷纷做出了下调投产计划的举动,并且还将其往后推迟,就此行业供给弹性出现了大幅度的收缩。作为价格弹性最大的成为瓶颈的环节,在2026年的时候,六氟这个环节的高景气态势,依旧有着较强的确定性。

从二五季度四季度开始,六氟供需已然实质性地踏入了紧平衡的阶段。到了二六季度一季度,因为天赐材料等龙头企业集中进行检修,供给端出现的阶段性收缩之情况,可能致使紧缺的时间点被大幅度提前。并且在二六年,六氟全年的紧缺状况已然清晰明了,它将会持续作为供需关系里最为紧张的瓶颈环节。

六氟价格有着碳酸锂作为底部支撑,行业盈利驶入修复的快速通道。碳酸锂身为六氟磷酸锂的核心成本项目,一直都是其价格体系当中最强的支撑力量。当下行业已迈出自2024年以来的盈利低谷时期,2025年上半年盈利正在一步步得到修复,下半年伴随产品价格往上升,将会达成显著的量价同步提升,重现上一轮周期那般的利润弹性。
放眼2026年,六氟会跟碳酸锂致使价格产生共振,身为产业链里全年供需偏向紧张、并且弹性是最高的瓶颈环节,全方位迎来量价一同上升的高景气阶段。

3.5 其他环节:供需边际收紧,材料环节将出现大面积不够
将目光放在其他存在瓶颈状况的环节上,留意其紧密平衡状态下的扩散以及补涨所带来的机会。哪怕是处于中性预期环境之中,铁锂正极这个环节、铜箔环节、负极环节以及隔膜等环节,在把新增的扩产部分进行消化之后,供应和需求之间依旧呈现出紧绷的态势,是具备涨价的基础条件的。要是乐观预期能够得以实现,那么产业链就会从局部的修复状态朝着全面的价格共振方向发展,再加上碳酸锂所产生的反转情况,整个环节都有希望迎来产量和价格一同上升的局面。
紧缺的那个环节带动了整个产业链出现通胀情况,各个环节都会从中受益。我们觉得这一轮储能以及锂电的周期,会跟之前上一轮光伏周期相类似,有着相似的演绎走向:终端的利润往回流动,处于瓶颈位置的环节会首先获取到利润。最终其他环节也会因为量价一起上升而受益,盈利也一同增加。

第一,在需求这一方面,国家基建政策发生了改变,进而致使电源投资规模没有达到预期的情况。与此同时,新能源装机的增长速度有所下降,致使其对灵活性电源的需求也跟着下降。另外,储能装机的增长速度同样没有达到预期。然后,全社会用电量的增速降了下来。最后,动力电池的需求受到新能源汽车补贴政策退坡,这样的退坡没有达到预期等等。
2、供给方面,锂资源价格上涨,铜资源价格上涨,钢铁等大宗商品价格上涨,致使下游需求负反馈,超出预期。
3、政策层面,储能相关扶持政策未达预期,容量电价补偿标准比预期低,电力现货市场推进速度未达预期,电力峰谷价差未达预期等。
4、国际形势方面,能源危机以较快的速度得到缓解,能源价格以较快的速度出现下跌,国际贸易壁垒朝着加深的方向发展等。
5、市场方面,竞争加剧致使储能电池的毛利率低于预期,同时致使集成商毛利率以及盈利能力低于预期,还致使 PCS 厂商的毛利率、盈利能力比预想的低,而且运输等费用出现了上涨。
在电池技术方面,电化学储能技术,其降本进度居然低于预期,压缩空气储能技术,它这方面的情况同样如此,液流电池储能,居然也存在降本进度低于预期的状况,再者了,这些储能技术,它们的可靠性很难再有额外提升,而且呀,它们的循环效率一直停滞不前等。
7、机制方面,电力市场机制推进的情况没有达到预期,现货市场在配套辅助服务、容量补偿、峰谷价差这些方面,也未达到预期,虚拟电厂、需求侧管理等新兴市场机制同样没有达到预期等。

微信客服
微信公众号