【能量人正在关注,点击右上角添加‘关注’】

北极星固废网讯: 1、我国汽车保有量和报废汽车数量日益增加。
报废汽车的回收、拆解和再利用不仅是再生资源领域的重要领域,也是现代汽车流通体系的重要组成部分。 它不仅是节约资源、实现资源可持续利用的重要途径,还承载着巨大的社会责任和环境保护。 责任。
据中国汽车工业协会统计,2019年,汽车产销分别完成2572.1万辆和2576.9万辆,产销同比分别下降7.5%和8.2%。 截至2018年9月,公安部公布,目前国内汽车保有量约为2.35亿辆,同比增长约12.0%。 目前美国汽车保有量为2.65亿辆,中国预计2019年后将超过美国。

2、我国机动车回收数量快速增长
公布的数据显示,2019年,全国回收机动车数量229.5万辆,同比增长15.3%,其中汽车195.1万辆,同比增长16.8%,摩托车34.4万辆,同比增长7.1%。

按车型分,2019年乘用车回收量138.7万辆,同比增长17.1%。 货车保有量45.3万辆,同比增长18.9%。 挂车保有量5.5万辆,同比增长29.3%。 特种作业车辆2.8万辆,同比下降1.4%。

3、2020年我国报废汽车数量将突破1850万辆
2011年以来,我国报废汽车数量增量增加,预计2020年将接近1850万辆。面对即将到来的报废汽车数量急剧增加的挑战,报废资源绿色回收必须上升到尽快达到实用水平。 明确相关方的具体责任后,国内报废汽车的回收再利用要推动从理论到计算阶段过渡到实际回收。

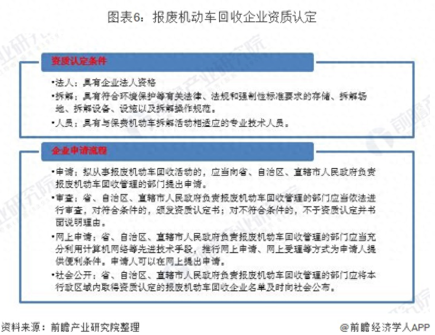
4、报废汽车回收行业新政策出台,行业有法可依。
2019年5月6日废旧物资回收 资质,国务院正式公布《报废机动车回收管理办法》,新办法将于2019年6月1日起施行。 《办法》明确禁止任何单位和个人利用报废机动车“五大总成”及其他零部件组装机动车辆废旧物资回收 资质,并禁止组装机动车辆交易。 办法明确,国家对报废机动车回收企业实行资质认定制度。 未经资质认定,任何单位和个人不得从事报废机动车回收活动。

5、报废汽车回收价值稳步增长
从报废汽车的回收价值来看,近年来我国报废汽车的回收价值也在稳步增长。 据中国物资回收协会统计,2018年我国报废摩托车回收重量达478.79万吨,回收价值119.5亿元。

六、我国汽车回收拆解行业仍采取开放式经营方式。
在汽车市场爆发式增长的背景下,我国汽车回收拆解行业发展迅速。 但与发达国家相比,我国汽车回收拆解行业不少企业仍采用粗放的经营方式、技术手段、拆解设备。 和落后的管理方式。 而且,为了追求利润,一些不具备资质的企业从事非法报废汽车拆解业务,行业发展较为混乱。

七、我国报废汽车回收拆解行业发展不利因素较多。
尽管近年来我国报废汽车回收拆解行业取得了长足发展,但行业发展整体仍处于起步阶段,不利因素较多:

八、我国汽车回收拆解行业将向机械化、互联网化方向发展
最后,基于全文的分析,前瞻产业研究院认为,随着我国经济转型升级的加快,在国家政策的调控下,未来汽车回收拆解行业的一些实力雄厚的企业将逐步转向走向机械化和互联网化。 随着行业的快速发展,行业整体机械化水平迅速提高,技术落后、违规经营的企业将逐步被淘汰。


微信客服
微信公众号