1月26日,黄金走出史诗级行情,白银同样如此,铂金强势上涨,钯金也不例外,多个有色金属品种都呈上扬态势。金属价格急剧狂飙起来,A股市场里贵金属板块引领上涨,国内期货市场相关品种价格大幅上涨。
迎来历史高点后,黄金与白银急剧大幅回调,现货白银曾上涨百分之十四,达到每盎司一百一十七美元,之后急速跳水,将日内所有涨幅尽数抹去,最终收报于约每盎司一百零三点七美元,现货黄金曾上涨二点五个百分点,升至每盎司五千一百一十美元,随后开始回落,一度跌破每盎司五千美元 。
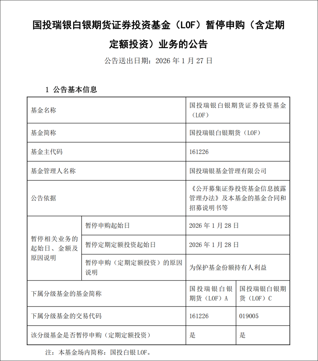
1月27日,国投白银LOF发布公告,告知大家,为了保护基金份额持有人的利益,在2026年1月28日起便会暂停申购(包含定期定额投资)这项业务。有所了解的是,这可是全市场单单一只主要是对白银期货进行投资的基金产品。

从全年的角度去看,白银的涨幅已然显著地超出了黄金的涨幅,这样一来使得众多网友纷纷去参与白银,这个消息一经传出后,有网友说道刚踏入起中的一只脚,门就这样关闭起来了吗?竟然有人连大腿都拍得肿胀起来了 。


今年已密集发布16次溢价风险提示
开年还不足一个月呢,在2026年的时候,国投白银LOF已经密集发布了16次溢价风险提示,其中有多次啊,是同时进行公告停复牌相关事项的。
22日,国投白银LOF发布公告,称该基金21日收盘价显著高于基金份额净值,投资者若盲目投资高溢价率的基金份额,可能承担重大损失,国投白银LOF于2026年1月22日开市起到收市停牌。
国投白银LOF在经历全日停牌之后,于23日从开市起始又停牌了1小时。截止到23日收盘的时候,国投白银LOF场内的收盘价是3.875元,出现下跌情况,比例为1.15%,全天的成交额超过了44亿元,换手率超过了31%。
白银历史性突破100美元
金银比创下14年新低
当黄金在历史进程当中站到了5000美元每盎司的价位之际,白银凭借更为猛烈的上涨态势缔造着新的高度 1月26日早晨时分,国际白银现货价格首次抵达100美元每盎司,最高的时候已然快要接近110美元每盎司 。
由得物App给出的数据表明,在最近这一周里面,涉及投资的银条价格出现了大幅飙升,其涨幅达到了41%,这个涨幅是投资金条涨幅的4.8倍之多。就以老凤祥投资银条(20g)作为例子来说,在近一周的时间当中,它的价格从609元开始上涨,一直涨到了859元,上涨幅度达到了41%,仅仅在1月27日那一天,其价格就上涨了7.5%。从近3个月的时间段来看,该产品的价格从359元上涨到了859元,上涨幅度为139%。然而投资金条的价格上涨情况远远低于白银,同样以老凤祥投资金条(10g)为例,在近一周内,它的价格从11750元上涨至12750元,价格仅仅上涨了8.5%。

在2025年的一整年当中,白银的价格已然出现了上涨,并且上涨幅度接近150%。因为其涨幅大幅度超过了黄金,所以金银比持续呈现下降态势。截止到昨日,金银比已经跌破了50,脱离了60到70的长期震荡范围,创造了近14年以来的最低数值。
在历史当中,金银的比例长时间保持在六十到七十的状态。并且上一回的金银比例大幅度变窄,那还是在二零一一年左右的时候。通常大家觉得,金银比例要是超过八十,这就表明国际黄金的价格被高估了;而当低于五十的话,那就意味着白银的价格进入到了强势阶段。
不同于黄金主要靠避险属性驱动,白银价格上涨有着金融属性和工业属性。近些年来,光伏、新能源等领域工业需求不断增长,这致使全球白银已连续5年处于供应短缺状况,再加上出口管制变严、库存处于历史较低位置等因素,供需矛盾进一步加重,促使白银价格弹性明显高于黄金。
白银还会再涨吗?
方正证券持有这样的观点,白银的回调风险相比黄金而言更为突出,虽说长期是看好状态,可是从短期来看,其波动幅度方面需要着重予以警惕。并且呢,对于白银而言,在工业需求这一块,长期呈现刚性增长态势,这为白银价格提供了核心支撑,不过呢,短期因技术以及产能波动而导致存在变量;再说到投资需求,中期依然有着增量空间,然而短期内容易受到市场情绪以及政策调控的干扰 。
就未来银价的走势而言,东方金诚于22日发布了相关分析,其表示未来银价的走势会展现出短期呈现强势震荡的态势,并且中长期会回归到基本面的状态,它仍然拥有进一步上涨的空间,不过需要对阶段性回调的风险予以警惕。从短期的角度来看,当下金银比是低于50的,超买的信号显著,在极端比值之后有可能出现均值回归的情况,进而致使银价产生调整。然而,鉴于COMEX注册仓单以及伦敦可交割库存处于历史低位,3月交割月逐渐临近可能会引发“无银可交”的挤仓风险,从而推动价格向上冲高。
同时,光伏装机旺季要来了,一季度一般来说是光伏行业备货的高峰时期,银浆的需求会刚性增长,这也会支撑银价往上涨。
投资银条火热
有工厂加班加点生产
依央视新闻所报,自2025年4月起始,白银价格不断攀升。银价这般急剧地提升,令好多人瞅见了机会,致使市场投资需求极为旺盛,相关投资品处于供不应求的状况。于深圳的一家从事银制品生产的工厂里,工人们已然连续数月加班加点去生产投资银条。

这家工厂的负责人宣称,他们的工厂先前主要从事白银首饰的生产,然而在最近的几个月期间,投资银条的需求快速地上涨,首饰的需求显著地下降,他们工厂的生产随之开展相应的调整,原本当作副业的银条生产,如今转变成为了主业。
在银价呈现上涨态势的情况下,银条于深圳水贝市场的存在感越发强烈起来,好多黄金柜台都开始转而售卖银条了。那位来自江苏盐城的珠宝采购商周先生宣称:“我在以往的十年当中一直从事珠宝行业,在过去的这十年里,我把所销售的白银加起来,都没有现在一天销售的白银数量多”。
银制品加工厂总经理,位于广东深圳,向记者表明,去年10月起至12月底,多数制作的是1公斤银条,数量更多些,还有500克的且是光面的。进入2026年1月后,最大制作量变为100克和200克的,所有工艺都在提升,品类也丰富了许多。
网友3年前买钻戒送足银内胆杯
如今回收价大反转
这拨白银热所造成的影响,在从消费者这个层面进行延伸之后,对工厂的生产调整产生了作用,并且还出现了价值反转的案例,这些案例彰显出颇为强烈的反差 。
在2023年,身为消费者的这名王女士,于简阳市当地的珠宝店内,去挑选选购钻戒之际,刚好恰好碰上商家适时推出了一项“消费满额便给赠足银保温杯”的活动,随后她掏出花费了6200元,从而购入了一枚钻戒,做完这件事之后,她便免费得到获赠了一款由足银制作而成的保温杯。
因为近期银价暴涨的新闻,王女士想起了那只闲置的保温杯,她翻出杯子,特意去到本地五金店称重,结果显示杯身总重380克,去掉非银质的盖子和滤网后重256克结合杯身标注的“足银999”标识,她估算纯银内胆重量70到80克,按照2026年1月23日足银22.5元/克的回收价计算,这只保温杯的纯银回收价值已接近2000元。

去掉杯盖、滤网部分后,杯身总体重量为256克,其中足银内胆的重量处于70克至80克之间,该信息由受访者予以提供。
这波白银上涨行情
伴随一定风险
新华社于24日进行了报道,工业领域的需求呈现出增加的态势,散户投资者存在“害怕错过”的那种情绪,避险具有一定的吸引力,并且结构性供应依旧存在缺口,这些因素仍将会对白银价格起到推动使其上涨的作用。对于未来加以展望的话,在2026年白银价格有可能会达成每盎司120美元这样的目标价位。
分析人士同时发出警告,由于白银价格存在波动性,所以这波上涨行情伴随着一定的风险。
在纽约商品交易所里,黄金期货市场当中,交投最为活跃的是2月黄金期货,其价格在隔夜创出了历史新高!它一度突破了每盎司4990美元,距离每盎司5000美元这个历史性的关口距离很近很近,仅仅只有几步之遥!美国银行已经把近期黄金的目标价格调整到了每盎司6000美元,在主要机构之中,它对于黄金价格的预测是最为激进的!

微信客服
微信公众号